很多人借助学历提升来改变职业轨迹,以此增强竞争力,这其中选择正规机构是极其重要的。要留意,市场上的培训项目繁杂多样,若在选择时错误认准不规范机构,不但投放的金额泡汤,耗费的时间也付诸东流,甚至还会陷入“学信网”无法查到相应学历信息以作校验和证明的尴尬境地。鉴于本人有着长期的行业实况观察经历,接下来会针对如何鉴别出正规机构,为大家梳理出几个关键的衡量维度。

在职人士如何选择学历提升的正规机构

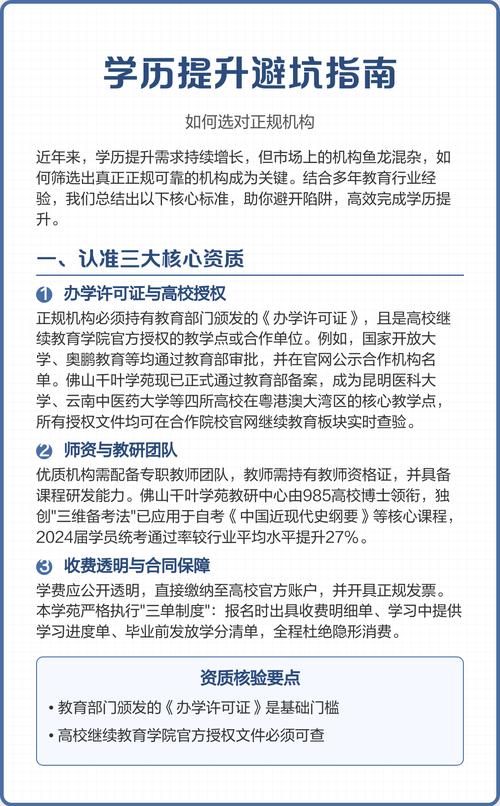
工作着的人时间是很宝贵的,挑选机构首要得去考察它的资质。正规的机构必然要有教育部门所颁发的办学许可证,并且得是高校官方给予授权的校外教学点。为简便的办法是登录想要报考的高校的继续教育学院的官网,去查询其官方公示出来的合作机构的名单。不要轻易相信销售人员嘴上说的承诺,一定要要求对方拿出与高校签署的授权文件的原件或者清晰的复印件。

学历提升机构有什么流程_学历提升机构挣钱吗_学历提升的正规机构

网络上的学历提升机构怎么判断是否可靠

面对如潮水般涌来的网络广告,要判断其可靠性所需进行多步骤的核实。首先,得查看其网站有无明确显示高校授权以及备案编号。其次,要借助国家企业信用信息公示系统去查询该机构的经营状况、是不是存在行政处罚或者尚未了结的诉讼。为关键的那一步是拨打目标高校的成教院或者继教院招生办的电话,直接去确认该机构是不是官方合作方。正规的机构收费公开且透明,学费一般是直接按照学年缴纳给高校财务,不会要求一次性将所有费用结清 。

提升学历的正规机构有哪些核心服务保障

学历提升机构有什么流程_学历提升机构挣钱吗_学历提升的正规机构

抉择正规机构,实际上是购入其规范的教学管理服务。核心保障涵盖:给出高校的官方入学考试提纲以及复习资料;依照教学规划组织进行面授或者网络课程学习;及时得以告知并辅助达成考试、作业、论文等各个教学环节;为关键的是,保证学生经历所有考核之后,取得由高校授予、国家认可、学信网终身能够查询的毕业证书以及学位证书。这些环节的规范运行,是“正规”这两个字词的具体展现。

于学历提升之进程里,你是更向着去挑选那由知名高校所授权的教学点呢,还是更着重于机构所给予的个性化辅导服务呀?欢迎于评论区去分享你的那个观点,要是觉着本文存有帮助的话,请点赞并且分享给更多有需要的朋友们。